每经记者:王紫薇 每经编辑:陈俊杰
2月10日晚间,现货黄金创新高至2920美元/盎司,今年累涨超11%。时逢新年与情人节两大假期,国内消费者买金热情高涨。
2月9日,春节返工之后第一个休息日,早上9时30分,气温还在零下,但北京SKP商场离最近的北1门前已经排起了长队。
甚至在代购老铺黄金的一些消息群中,已有群主在晒出排队的照片后称:“今天不接单了。”当天下午,《每日经济新闻》记者实地走访多家老铺黄金门店,东方新天地需要排队1小时,SKP商场晚上7点仍需排队2小时才能选购,而就在当天,有人排队5小时才看到柜台。2月10日,排队的情况同样火热,还有人带着小马扎,现场有消费者表示排了7个小时。

北京SKP一层老铺黄金排队情况 每经记者 王紫薇 摄
实际上,老铺黄金上市8个月,股价也从40.5港元/股飙至400港元以上。这两日,老铺黄金股价一度冲至442.80港元/股。2月12日收盘,股价为422.00港元/股,总市值为710.50亿港元。
而记者注意到,2月12日,上海黄金交易所早盘足金价格为680.64元/克。老铺黄金的足金黄金产品达到了800多元/克,足金镶嵌产品更是达到了1200元/克。
为何老铺黄金会门庭若市,只是“网红”属性加持?一位行业人士对此表示,这期间的微妙之处在于,消费者是在买黄金还是在买高奢饰品。买黄金饰品当然不如去银行买金条,但从饰品角度来看,低于一线奢品18k金的饰品价格买到好看又保值的足金饰品,消费者认为自己赚了。
“哪个明星来了?”一位SKP的顾客不解地向记者旁边的保安人员喊话。他发现商场的北2门被临时封闭了。 “排队维持(老铺黄金购买)秩序,不是明星。”保安回复。
2月9日,《每日经济新闻》记者晚上7点到达SKP商场排队现场,老铺黄金的两个柜台附近仍人声鼎沸。安保人员告诉《每日经济新闻》记者,从早上开始就“一直都是人”。
SKP的老铺黄金排队盛况与商场优惠活动有关。《每日经济新闻》记者了解到,消费者如果不要商场累计的积分,代购会给一个折扣价。
根据财报,截至2024年6月30日,老铺黄金仅在14个城市有33家自营门店。为此,不少消费者从外地赶到其他城市购买。这也会造成老铺黄金门店“打拥堂”的情况。
记者从一个400多人的代购群里看到,定价1.5万元左右的“点钻葫芦”、4万元的“玫瑰花窗”、近2万元的“金刚杵”是重点关注对象。
从事奢侈品代购已经有2年的乐先生告诉记者,老铺黄金热度高,是因为售价1200元/克的产品极具“性价比”。梵克雅宝、布契拉提、宝格丽等奢侈品品牌,其首饰所用的金基本以18k金为主且产品定价不菲。而国内黄金品牌大部分采用足金制作。“买老铺的客人之前也找我询价梵克雅宝的手链,宝格丽的扇子项链这些饰品。其中一些消费者选择的时候会考虑金的纯度。黄金品牌的价格没有奢侈品首饰的价格高。又是22k或者24k金,消费者普遍认为足金比k金保值,因此不少消费者在比较之后会选择买足金饰品。”乐先生说,“我们消费者基本都是买涨不买跌”。
此外,“老铺黄金的回收价格相比其他黄金品牌比较保值。”一位做二手奢侈品回收的商家告诉记者。

回收老铺黄金的商家文案 网页截图
目前银行的金条价格在1克700元左右。为什么不去银行直接买金条,而要买贵出近1倍的足金首饰?
一位在银行工作20余年的黄金市场观察人士告诉《每日经济新闻》记者,“在银行买黄金一般考虑保值升值和投资风险,这和买足金饰品的逻辑不同。对年轻人来说,足金饰品具有一定的社交属性,可以提供情绪价值和社交话题”。
乐先生认为,老铺黄金有很强的“网红”属性。
“网红”属性加持下,根据公开数据,老铺黄金2022年和2023年,在中国所有黄金珠宝品牌中单店收入排名第一。2023年老铺黄金累计有32家店,全部为直营,依靠这32家门店,2023年老铺黄金的年营收达到了32亿元。
一口价不称重计价,每年固定两次提价、对标高奢品牌进入高端商场而不是开金店、二手商品转卖价格高于普通黄金品牌,不做硬金、k金,只做古法足金,老铺黄金用卖奢侈品首饰的方式卖黄金饰品,让其在国内黄金品牌中独树一帜。
在传统金店财报出现下滑的情况下,老铺黄金依然高歌猛进。 根据最新财报,公司2024年上半年营业收入为35.2亿元,同比增长148.34%。归母净利润为5.88亿元,同比增长198.75%。一口价的销售模式也直接拉高老铺黄金的毛利率。2024年上半年,其毛利率仍维持高位,达41.3%,高于的24.92%、(600612.SH)的9.21%等传统品牌。

财报截图
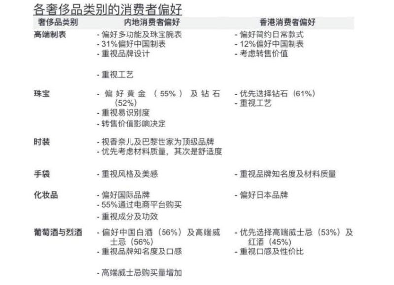
2025年1月21日,咨询公司贝恩发布了《2024年中国奢侈品市场报告》。该报告显示,2024年内地个人奢侈品市场销售额预计将出现18%至20%的下滑。在珠宝消费偏好中,内地消费者已经出现了偏好黄金(55%)的消费倾向。

在性价比消费兴起后,老铺黄金已经分羹奢侈品市场。但老铺黄金的发展也有隐忧。让老铺黄金备受青睐的“古法金”门槛并不高,周大福“传承”系列,的“东方古祖”系列,老庙黄金的“古韵金”系列等已经在加速布局这一领域。行业人士认为,“古法金”市场势必要迎来更为激烈的竞争,而老铺黄金基于“古法黄金”的消费心智占领将面临冲击。
此外,进入2024年,“买金热”持续,但金饰品整体市场并不高涨。根据世界黄金协会发布的《全球黄金需求趋势:2024年四季度及全年报告》,2024年金饰需求欠佳,全年金饰消费量创有数据统计以来的新低,为1877吨。
在“买金”热浪中,也有人冷静观察这个市场。有行业人士对此表示,国际黄金的价格还与国际局势有关。
“实物(黄金饰品)可以买,但股票我就很谨慎了。”一位国内黄金市场的观察人士对记者表示。







